頁籤 (Tabs) 鍵盤操作說明
在 Tabs 功能表時:
- (左方向鍵) :前一個選項
- (右方向鍵) :後一個選項
- Home : 第一個選項
- End : 最後一個選項
- Tab : 移至資料內容區
在 Tabs 資料內容區時:
- Tab : 下一個連結 (Link)
- Shift + Tab : 上一個連結 (Link),如在第一個連結,會回到功能表區。
- Ctrl + (上方向鍵) : 跳回 Tabs 功能表目前選項
生涯輔導(含多元入學、學群及職涯)
請以左、右方向鍵切換「最新公告、大學多元入學、大學學群、模擬面試、青年生涯領航計畫、高三升學輔導、繁星推薦模擬作業、高一選班群輔導」之頁籤
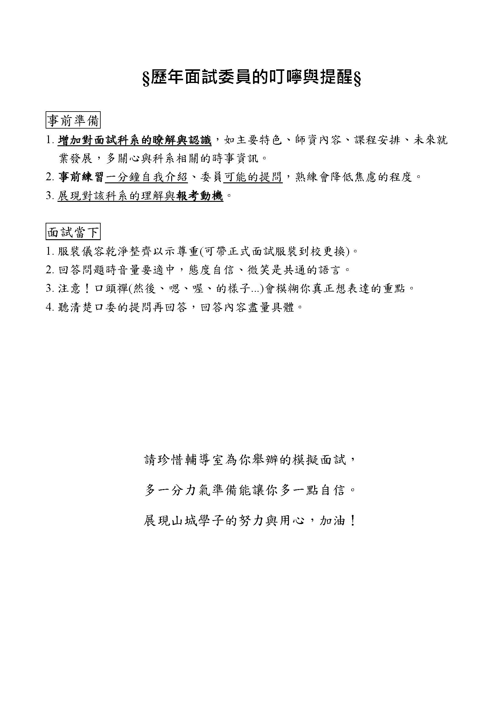
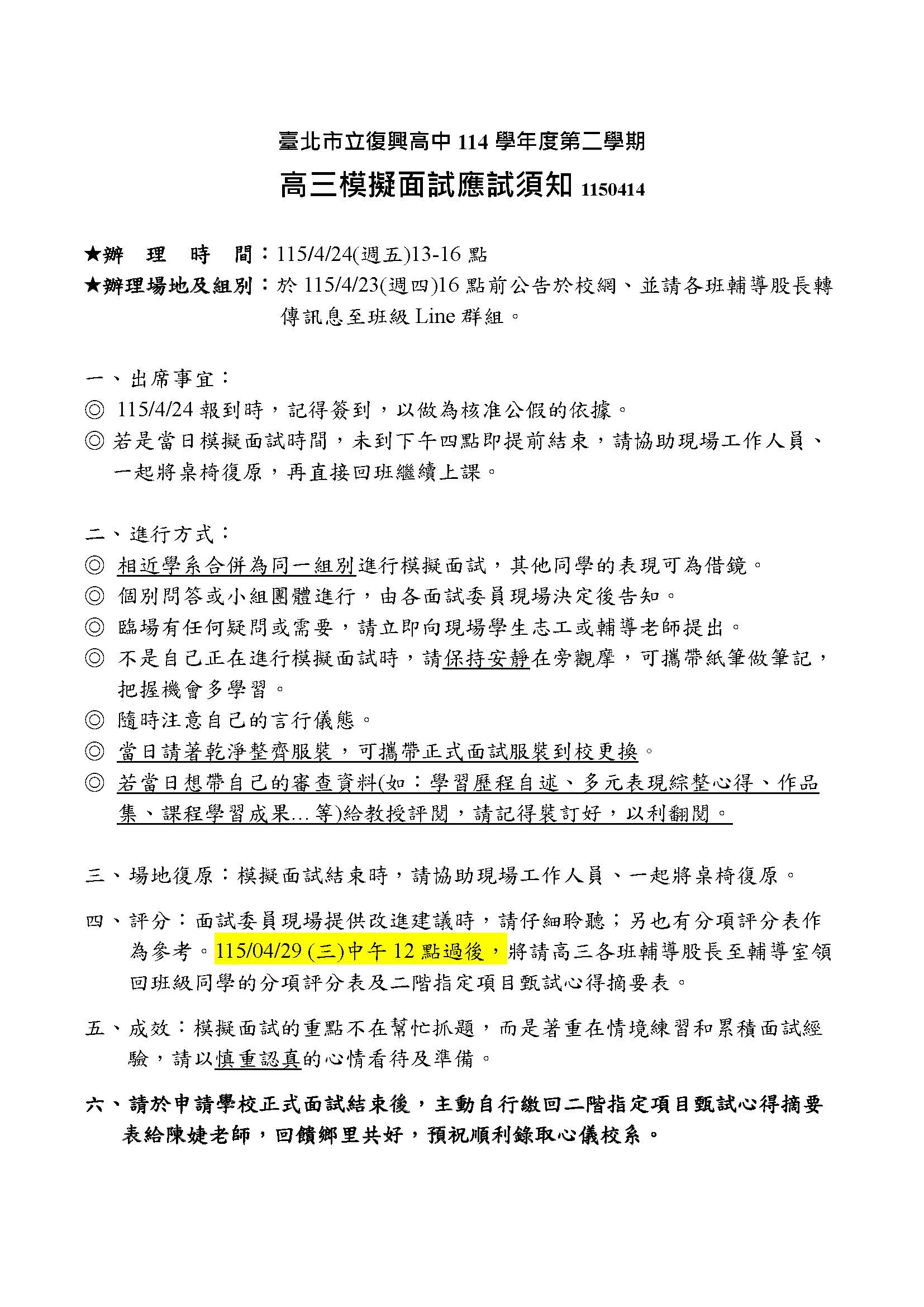
依據本校各年度輔導工作計畫,實施各項升學、探索及輔導活動,以協助學生探索、了解、接納自己的興趣、能力與生涯價值觀、幫助學生認識大學學系、多元入學管道、就業職場趨勢等,使學生都能選擇合適的入學管道順利升學。
- 114學年度生涯輔導實施計畫(核定版)
114學年度生涯輔導實施計畫(核定版)
- 檔案名稱檔案大小檔案格式下載
- 114學年度生涯輔導實施計畫(核定版).pdf337.59 KB
新視窗開啟檔案
